2026年高中【高考考前冲刺宝典】知识梳理、回归教材、应试技巧(word版)
一、高中物理知识结构.
二、高中物理公式定理大全
三、选修识记内容.
四、高中物理实验总结.
五、物理习题中“定理”及“二级结论”集.
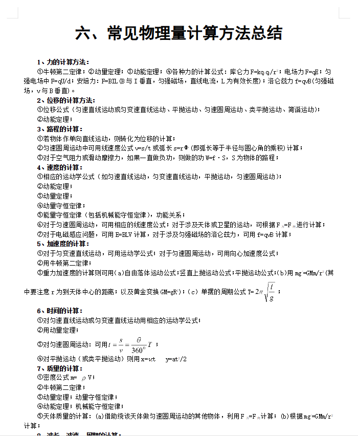
六、常见物理量计算方法总结.
七、高中物理解题方法指导
八、解题框架与程序化思维
九、常见程序性思维.
十、物理解题中的审题技巧.
十一、物理审题核心词汇中的隐含条件
十二、解物理计算题一般步骤.
十三、高考物理解答题规范化要求..
十四、高考物理最后一张纸
十五、教材插图

(或联系微信:chenronghuo1)直接购买
购买须知:下单后,不跳转,重新返回资料界面就能够看到下载按钮
如果不行联系微信:chenronghuo1,额外在送一套资料(备用微信:zcztc100)
原文链接:http://www.xkw123.cn/12287/,转载请注明出处。

评论0